


位于惠东县白花镇的惠州新材料产业园内,工地正在如火如荼施工中……2022年,惠东县安排重点建设项目有72宗(其中,投产项目5宗,续建项目28宗,新开工项目39宗),总投资2499亿元,年度投资计划190.7亿元。1至3月,累计完成投资48.3亿元,完成年度投资计划的25.4%。惠东县坚持“项目为王”,将牢牢抓住重点项目“牛鼻子”作用,营造良好的营商环境,推动高质量发展。
今年重点建设项目新开工39宗
计划安排重点项目有什么原则?惠东县发改局透露,首先会重点考虑和选择对全县发展具有重要影响,建设规模较大的重大交通、能源、水利、环保、城市建设等基础设施项目。其次,重点考虑和选择有利于增强经济发展后劲,促进产业结构优化调整的战略性新兴产业、先进制造业和现代服务业项目。另外,重点考虑和选择有利于提升民生福祉的重点民生工程项目。
南都记者从惠东县发改局了解到,计划编制条件有三个。一是项目已纳入国家、省、市和县“十四五”规划纲要和纳入国家、省、市和县批准的重大专项建设规划;由国家、省、市和县部署推进的重大项目。二是2021年重点项目除已建成或终止建设项目外,原则上结转为2022年重点项目,保持项目建设延续性。三是在本行业中建设规模较大的项目。项目已完成报批手续,2022年具备建设条件的项目列为正式项目;2022年开展前期工作的项目列为前期预备项目。
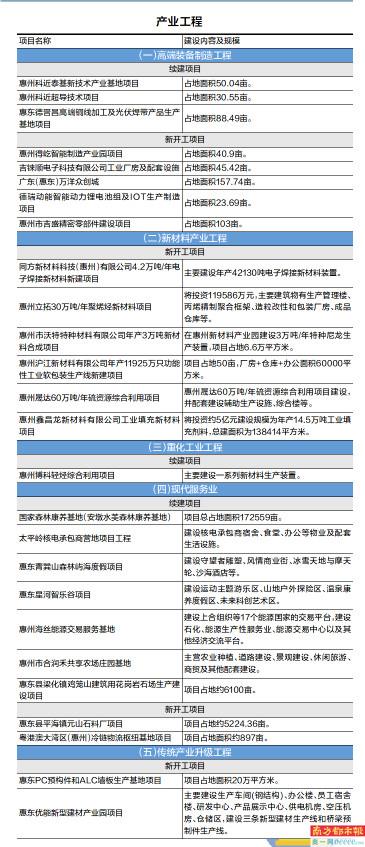
根据上述原则,惠东县2022年共安排重点建设项目72宗,总投资2499亿元,年度投资计划190.7亿元。其中投产项目5宗,年度投资计划5.6亿元;续建项目28宗,年度投资计划119.8亿元;新开工项目39宗,年度投资计划65.2亿元。另安排开展前期工作的重点预备项目48宗,估算总投资1586.2亿元。
基础设施总投资达1653.1亿元
南都记者在《惠东县2022年重点建设项目计划》中了解到,在基础设施方面,总投资1653.1亿元,年度投资计划136.1亿元。其中,惠东县吉隆河流域水环综整治工程(二期)项目已完成年度投资计划的80%。惠东润佳70MW农光互补光伏发电项日已完成年度投资计划的65%,完成升压站生产区施工,并网发电2兆瓦。
在产业项目方面,总投资804.7亿元,年度投资计划44.3亿元,其中,惠州博科轻烃综合利用项目已完成年度投资计划的33.3%,完成PBTA生产装置主体结构建设、空氮站及消防水泵房基础建设等。
在民生项目方面,总投资41.3.亿元,年度投资计划10.2亿元。其中,惠东县白盆珠镇“山湖毓秀、康养休闲”乡村振兴示范带建设项目已完成年度投资计划的43.3%,道路工程、精品旅游线路、公共服务设施已竣工。
